| AKADEMİK TAKVİM İŞ AKIŞ ŞEMASI |
İndir
|
| BÖLÜM - PROGRAM AÇMA İŞ AKIŞ ŞEMASI |
İndir
|
| ÇİFT ANADAL BAŞVURU VE KAYIT İŞ AKIŞ ŞEMASI |
İndir
|
| ÇİFT ANADAL SÜRECİ İŞ AKIŞ ŞEMASI |
İndir
|
| DERS GÖREVLENDİRMELERİ İŞ AKIŞ ŞEMASI |
İndir
|
| DERS KAYIT İŞLEMLERİ İŞ AKIŞ ŞEMASI |
İndir
|
| DERS MUAFİYET VE İNTİBAK SÜRECİ İŞ AKIŞ ŞEMASI |
İndir
|
| DERS PROGRAMLARININ BELİRLENMESİ İŞ AKIŞ ŞEMASI |
İndir
|
| DİPLOMA HAZIRLAMA İŞ AKIŞ ŞEMASI |
İndir
|
| ENSTİTÜ YENİ ÖĞRENCİ KAYIT İŞ AKIŞ ŞEMASI |
İndir
|
| HAFTALIK DERS PROGRAMI HAZIRLAMA İŞ AKIŞ ŞEMASI |
İndir
|
| HARÇ TAHSİLAT İŞLEMLERİ İŞ AKIŞ ŞEMASI |
İndir
|
| KENDİ İSTEĞİ ÜZERİNE KAYDI SİLİNEN ÖĞRENCİLER İÇİN KAYIT SİLME İŞ AKIŞ ŞEMASI |
İndir
|
| KURUMİÇİ YATAY GEÇİŞ BAŞVURU VE KAYIT İŞLEMLERİ İŞ AKIŞ ŞEMASI |
İndir
|
| KURUMİÇİ YATAY GEÇİŞ ORGANİZASYONU İŞ AKIŞ ŞEMASI |
İndir
|
| KURUMLARARASI YATAY GEÇİŞ BAŞVURUSU VE KAYIT İŞLEMLERİ İŞ AKIŞ ŞEMASI |
İndir
|
| KURUMLARARASI YATAY GEÇİŞ ORGANİZASYONU İŞ AKIŞ ŞEMASI |
İndir
|
| MAZERETLİ KAYIT YENİLEME İŞ AKIŞ ŞEMASI |
İndir
|
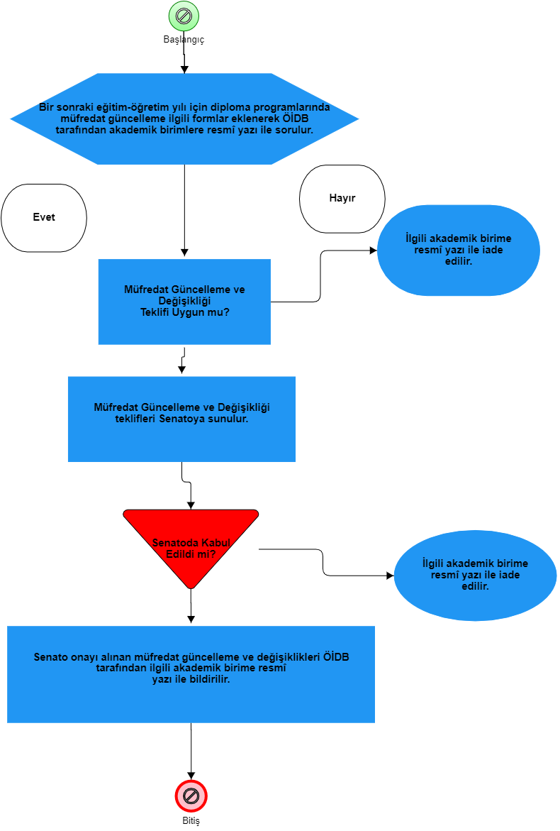
| MÜFREDAT DERS İÇERİK DEĞİŞİKLİĞİ İŞ AKIŞ ŞEMASI |
İndir
|
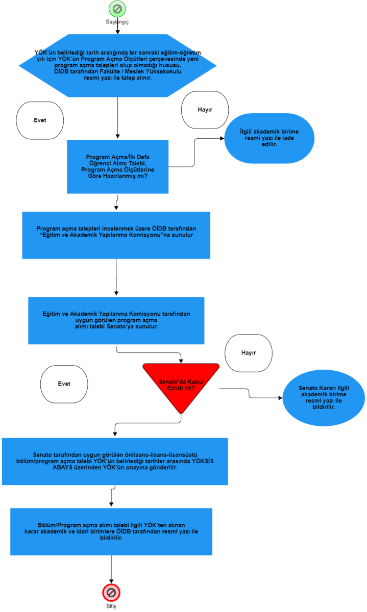
| ÖNLİSANS-LİSANS PROGRAM AÇMA İŞ AKIŞ ŞEMASI |
İndir
|
| ÖNLİSANS-LİSANS-YÜKSEK LİSANS-DOKTORA DERS AÇMA İŞ AKIŞ ŞEMASI |
İndir
|
| ÖSYM İLK KAYIT (YKS-DGS) ORGANİZASYONU İŞ AKIŞ ŞEMASI |
İndir
|
| ÖSYM EK YERLEŞTİRME İŞ AKIŞ ŞEMASI |
İndir
|
| ÖSYM KONTENJANLARININ BELİRLENMESİ İŞ AKIŞ ŞEMASI |
İndir
|
| ÖZEL YETENEK SINAVI BAŞVURU İŞ AKIŞ ŞEMASI |
İndir
|
| ULUSLARARASI ÖĞRENCİ KONTENJANI BELİRLEME İŞ AKIŞ ŞEMASI |
İndir
|
| YANDAL SÜRECİ İŞ AKIŞ ŞEMASI |
İndir
|
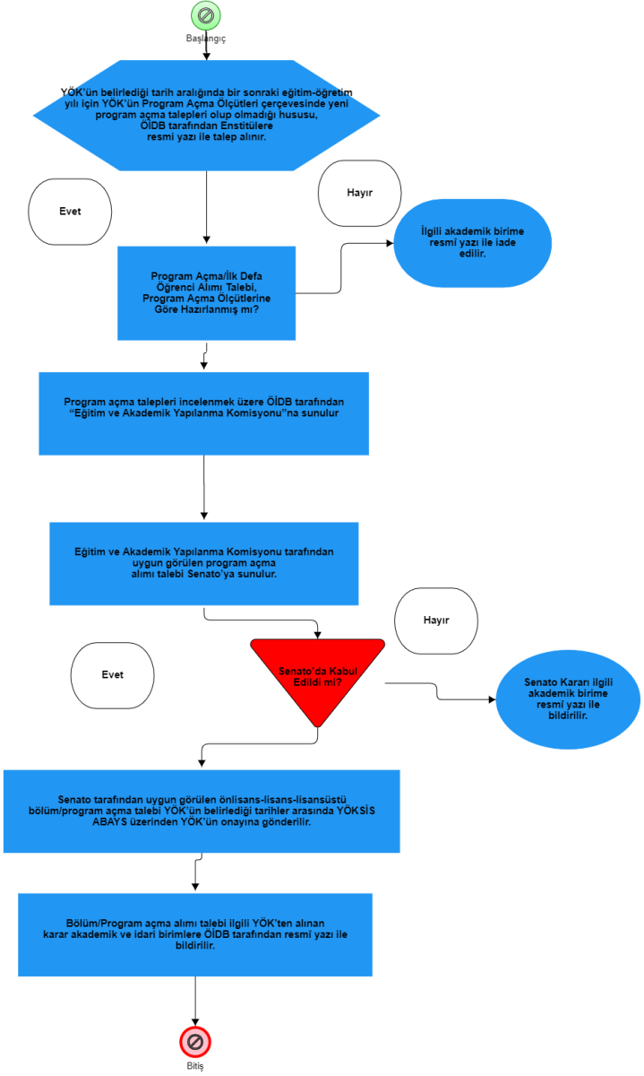
| YÜKSEK LİSANS-DOKTORA PROGRAM AÇMA İŞ AKIŞ ŞEMASI |
İndir
|
| MEZUNİYET İŞLEMLERİ İŞ AKIŞ ŞEMASI |
İndir
|
| İLİŞİK KESME İŞ AKIŞ ŞEMASI |
İndir
|